ようこそゲストさん

マイクロマウス開発日誌

メッセージ欄

2008年10月の日記

一覧で表示する

2008/10/24(金) あれ?

_TS3E0477.JPG _TS3E0479.JPG _TS3E0480.JPG

まるでマイクロマウスのようだ

1: もやし 『今回も駄目でしたね・・・モータドライバ直すついでにオペアンプのVCC-GND間に0.1μF以上のセラミックスコンデンサとコネクタ...』 (2008/10/26 14:45)

2: youdie 『マイクロマウスのように思えたけど、やっぱり違ったのかな?思っていた動きとは違ったよ…とほほ』 (2008/10/31 16:18)

2008/10/21(火) 露光~現像~エッチング~♪

_TS3E0468.JPG _TS3E0469.JPG

今日は予定通り感光基盤のエッチング~♪をしました~

左の写真がモータドライバと昇圧回路
右の写真がセンサーの基盤です

作ってくれたのはMichelとミグです

ありがとう

2008/10/20(月) キョウモヤッテマース

_TS3E0466.JPG _TS3E0467.JPG

キョウモヤッテマース

アシタハエッチングヲスルヨテイデース

ガンバリマース

2008/10/16(木) やってます

_TS3E0457.JPG _TS3E0460.JPG _TS3E0462.JPG

今日もステッピングマウス作ってます
マイコン部分をエッチングしたのでそれを作りました

今回のエッチングはいつもとは違う方法を試したのですけど
思っていたよりうまくいったみたいです

よかった
よかった

1: ELKEL 『とてもじゃないが、上手く言ってるようには見えないんだが…。実用回路を作るなら転写じゃなくて露光にしとけ。』 (2008/10/19 26:34)

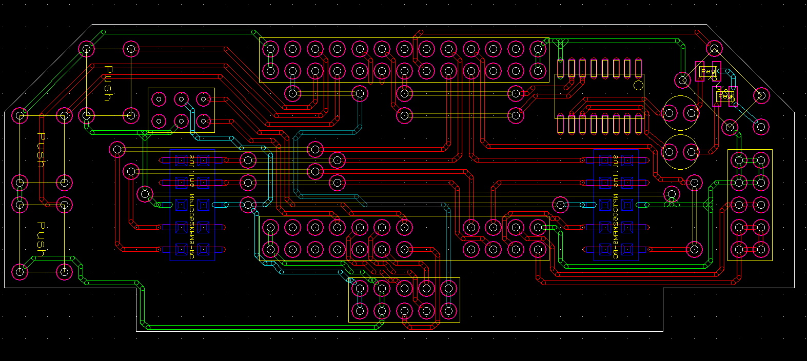
2008/10/14(火) やりました

_TS3E0456.JPG micom.PNG motor.PNG sensor.PNG

今日からステッピングマウス班も本格始動です
さっそく実態配線図、書きはじめました

どうでしょう?

マイコン部分と、センサ部分、そしてモータドライバの部分をそれぞれ三人にわけてかいてます
まだ未完成です